
watercolor | digital
ANNIE WAY
Thank you for checking my carrd. I'm a self-taught artist who struggle to make a living from art. My art may looks soft but I can do more and more.Scroll down for Commission price & TOS.

Example: First, choose your color pack, then look up for details
1. “Hi Annie, I want a magic girl holding star scepter. She sits on a moon with sky full of stars in watercolor”
“You want a full body or knee up or waist up option?”
“Knee up is ok”
“How about her hair?”
“Yah she has a wavy long blonde hair”
“Her hair length…It reaches to the ground or about at her waist?”
“Her waist”
“What’s she wearing?”
“A simple short white dress with laces”
“Ok”
-> Knee up: $50
-> Scepter: +$15
-> Background level Medium: +$30
“Your total: $75”
2. “Hi Annie, I want a guy from The last of shooting a zombie fungus in a abandoned house with plants crawling over the wall. It’s a whole scene in digital painting.”
“What’s type of gun?”
“Machine gun”
“Ok”
-> Full body: $50 for the guy and $50 for the zombie.
-> Machine gun: +$25
-> Background level Hard: +$80
“Your total: $205”
3. “Hi Annie, I want Two characters sitting on bed, unfasten buttons show underwears, holding hands, having French kisses. In digital painting”.
“Ok.”
-> Full body x2: $50 x 2 = $100
-> Background: Just mattress -> simple: +$10 | Bed with stuffed animal and cushion -> medium: +$25 | A big royal bed -> hard: +$80
“Oh just the mattress”
“Got it”
-> Smut: +$40
“Your total: $150“
“My characters are secondary students”
“Then it will be add on $40. Your total now: $190”

CONTACT
- We can chat through social media messenger box: Instagram, Facebook or Twitter (follow me to send mail)
- My email: [email protected]
- Line. Discord…
NOTICE
- Please don’t be vague. Please provide a neat and detailed brief, along with references.
- Eventhough you pick the watercolor option, paintings will be send under files. I’m not sure about international delivery.
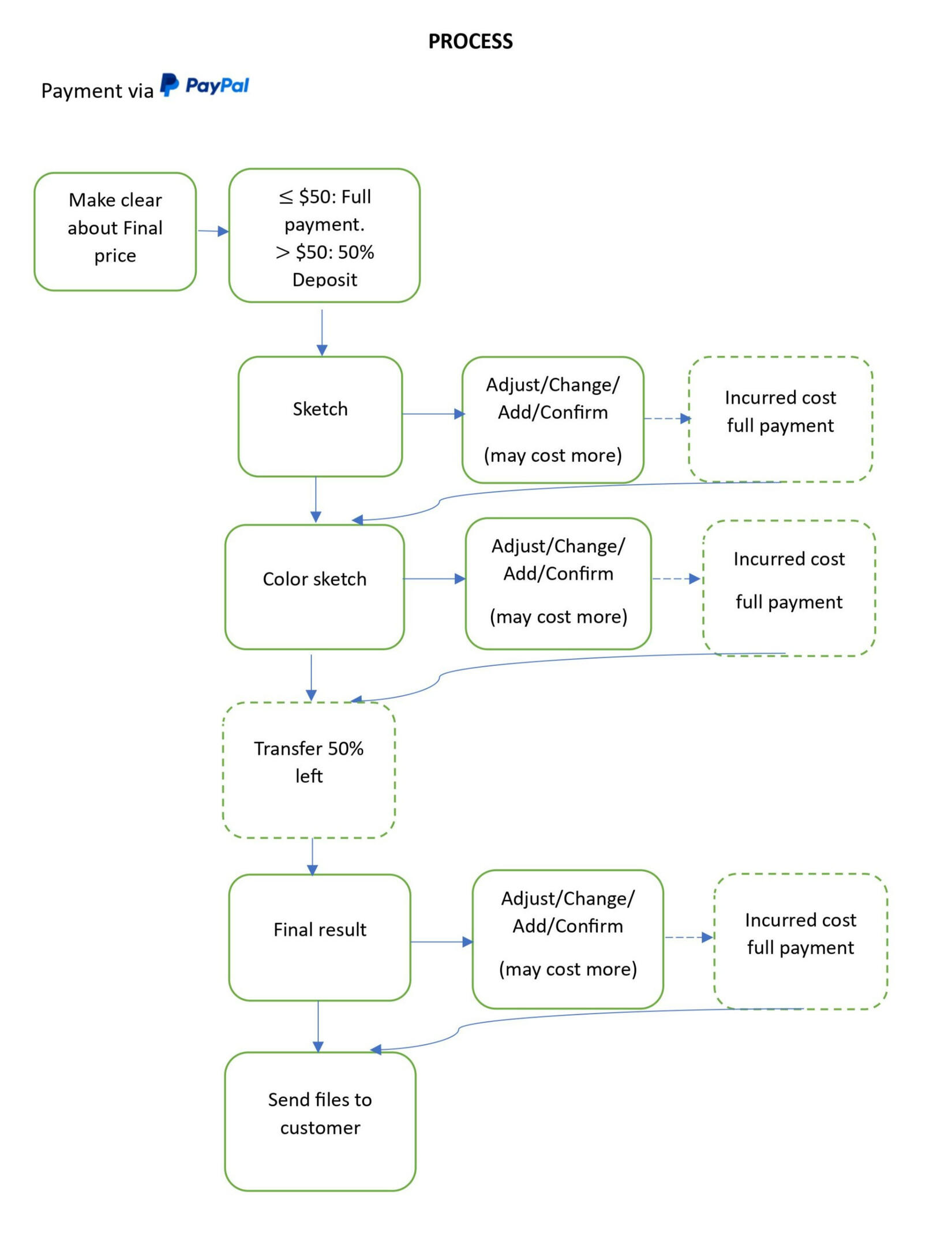
- At each (process) stage I would deliberate whether or not accept your request/the commission.
- Im always sincere to you. I will inform you what I can and can not.
APPROXIMATE TIME/DEADLINE
- At the first stage “Make clear about final price”, I also provide the approximate hours followed your request. Don’t count Saturday and Sunday in. Obviously I’d like to take time.
- You can offer a deadline. We will make negotiate about it.
- Deadlines being missed is inevitable.
- I will try my best to not be so late.
- I will ask whether you feel ok to be on ‘ x amount of time’ waitlist.
CANCEL/REFUND
- Payment = Commission confirmation = things get started
- No payment = Commission canceled.
- I will do everything to worth your money, still I have rights to turn down your requests/cancel the commission no refund whenever I feel disrespected/offended.
- When the payment is done, there will be no refund under any circumstances.
- Feel free to make review on social media, just don’t be rude.
COPYRIGHT & USAGE
I have authority over my artwork, it means:
- I can add the drawings - with my watermark and a statement “this is my commission for X”, to my art portfolio/ upload on social media.
- I can remove the watermark/my signature as you wish. Just don’t claim that its yours.
- I won’t use the commission for sell and my customers won’t either.
- Any further commercial usage must require my permissions. We will make negotiation then.
- I’m so grateful if you credit me on your social media.
- Do not use my art for AI learning
- Do not alter the final art then claim it’s yours.Final words, thank you so much for trusting me. Hope we all have a good time <3











